Az éghajlatváltozás problémája nem oldható meg olyan egyszerű intézkedésekkel, mint a fák ültetése. A természetes szárazföldi élőhelyek helyreállítása sokkal kevesebb szén-dioxidot képes eltávolítani a levegőből, mint azt a korábbi modellek sugallták, derül ki egy friss tanulmányból. A kutatók szerint most az a legfontosabb, hogy minél gyorsabban csökkentsük a kibocsátásokat, és olyan klímastratégiai intézkedések szülessenek, amelyek mindenki számára igazságosak, és valóban segítenek alkalmazkodni a klímaváltozás következményeihez.

Az Európai Unió új, tavaly elfogadott természet-helyreállítási törvénye az unió válasza a biológiai sokféleség válságára. A grandiózus program szerint 2030-ra minden ötödik szárazföldi és tengeri területet helyreállítanának az EU-ban, 2050-re pedig minden sérült élőhelyet. Azonban nemcsak a fajokat és azok élőhelyét kívánják megóvni, hanem az éghajlatváltozást is mérsékelnék a természetes szénmegkötésen keresztül.
Egy friss nemzetközi tanulmány szerint ugyanakkor nem elegendő csupán a szénmegkötésre összpontosítani. Bede-Fazekas Ákos, a HUN-REN Ökológiai Kutatóközpont kutatója, a tanulmány meghatározó szerzője kiemeli, a döntéshozóknak holisztikus megközelítést kell alkalmazniuk, amikor az ökoszisztéma helyreállítását fontolgatják: a biológiai sokféleségre és a természetnek az emberekhez való hozzájárulására érdemes összpontosítani inkább, mint a szén-dioxid-megkötésre.

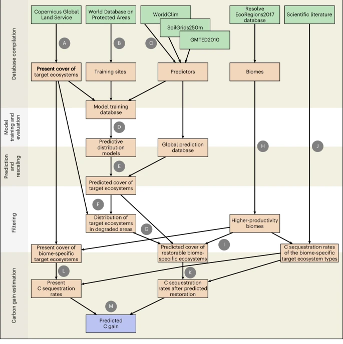
Az elmúlt 10 évben az élőhelyek helyreállítására egyre inkább az éghajlatváltozás mérséklésének eszközeként tekint a társadalom, amely kulcsfontosságú elem mind az éghajlati, mind biológiai sokféleséget érintő válság leküzdése szempontjából. Visszatérően hallhatjuk, hogy az élőhelyek helyreállítása ellensúlyozhatja az emberi szén-dioxid-kibocsátás jelentős részét. Az ökoszisztéma-helyreállítás azonban komplexebb folyamat annál, hogy egyszerűen csak féltermészetes erdőket vagy faültetvényeket hozzunk létre.
„Korábban egyes modellek túlbecsülték az erdősítés lehetőségeit, figyelmen kívül hagyva a nem erdei élőhelyeket, a biodiverzitás-csökkenés kockázatát és a vízhiányt” – mondta a kutatás egyik első szerzője Csikós Nándor, a HUN-REN ATK Talajtani Intézet Talajtérképezési és Környezetinformatikai Osztály munkatársa.
A kutató szerint az újabb modellek már szélesebb ökoszisztéma-palettát vizsgálnak, és pontosabb becsléseket adnak, figyelembe véve a helyi éghajlatot, talajtani adottságokat és a megvalósítás ütemét. Ezek a modellek már jóval közelebb álltak a valósághoz, mint a korábbiak.

A nemzetközi tudóscsoportot Tölgyesi Csaba, a Szegedi Tudományegyetem kutatója vezette, aki kiemelte, hogy a szén-dioxid-megkötés modellezéséhez olyan megközelítésre van szükség, amely figyelembe veszi az összes lehetséges természetes ökoszisztéma-típust.
A Nature Geoscience folyóiratban megjelent nemzetközi kutatás eredményei meglepően nagy eltérést mutattak. A tanulmányból kiderült, a legtöbb forgatókönyv alapján az ökoszisztémák helyreállítása csak kis mértékben csökkenti a légkör szén-dioxid-szintjét. Még a legoptimistább – „legzöldebb” – jövőkép esetén is legfeljebb az emberi kibocsátások 17%-a köthető meg 2100-ig, míg ha minden marad a jelenlegi mederben, ez az arány 4% alá esik.
A kutatók egybehangzó véleménye szerint az éghajlatváltozás ökoszisztéma-helyreállításon keresztül történő mérséklésére vonatkozó modellek előrejelzései arra utalnak, sürgősen irányváltásra van szükség a politikában az alacsony szén-dioxid-kibocsátású gazdaságra való átállás érdekében.
A tanulmány társszerzője, Caroline Lehmann, az Edinburgh-i Királyi Botanikus Kert munkatársa hozzátette: „mivel rövid és középtávon korlátozott a valószínűsége annak, hogy globális ökoszisztéma-helyreállítás révén jelentősen mérsékelhető legyen az éghajlatváltozás, a helyreállítási tevékenységeket a veszélyeztetett közösségek és a biológiai sokféleség javára kell priorizálni, hogy támogassák a természet és az emberiség éghajlatváltozással szembeni ellenálló képességét.”
forrás: HUN-REN
